海上保安大学校は、将来、海上保安庁の幹部となる職員として必要な高度な学術・技能を教授し、あわせて心身の練成を図ることを目的として設置された海上保安庁の教育機関です。
本科は、高校卒業程度の者が対象になる課程で、採用後は、海上保安大学校本科として4年、専攻科6ヶ月及び国際業務課程3ヶ月の計4年9ヶ月の教育を受けることになります。卒業時には日本で唯一の「学士(海上保安)」の学位が本科学生に授与されます。
令和2年度から募集が開始された初任科は、大学卒業程度の者が対象になる課程で、採用後は、初任科として1年間教育を受けたのちに、特修科に編入され、さらに1年間の教育を受けることになります。
学生は寮生活を行い、団体生活を通して生涯の友を得、相互錬磨とリーダーシップを体得していきます。卒業後は、それぞれ初級幹部職員として、日本全国の巡視船等に配属されます。その後、本庁や管区海上保安本部、巡視船等に勤務しつつ、幹部職員として経験を積んでいくことになります。
海上保安大学校は全寮制で、各学年1人ずつの4人が1部屋に入り、規律ある団体生活を送ります。学生は、この団体生活を通じて、正義仁愛の精神、リーダーシップ・チームワークの体得や気力・体力の練成を図ります。
▶カリキュラム
▶1日の日程
▶年間行事
学生の声
本科1学年 相馬 若葉
私は、幼いころから海が好きで海に関わる仕事に就きたいと考えていました。中でも海上保安庁は、海の警察であり消防の役割も担っていることを知り興味を持ちました。また、当庁について調べていく中で、外国語を駆使し外国人犯罪の捜査を行う国際捜査官の存在を知り、海上保安大学校への入学を決めました。
大学校では、外国語のほか、理系、文系を問わず幅広い分野を学ぶことができることに加え、訓練、乗船実習、寮生活など一般大学では経験できないことが数多くあります。中でも1学年の乗船実習では、初めての船内生活で戸惑うことや厳しいと感じることがありました。しかし、日々の寮生活、訓練、授業で学んだことを活かし、同期と協力して乗り越えることができました。厳しい実習や訓練を共に乗り越えた同期は、心から信頼できる存在です。
世界で活躍する海上保安官を目指し、4年間の大学校生活や遠洋航海など、何事にも積極的に取り組んでいきます。
本科3学年I群 甘庶 克樹
私は、小学生の頃に映画「海猿」を見たことがきっかけで海上保安官に憧れを抱きました。
そして、私自身も潜水士になり人命救助に携わりたいと強く感じたため、海上保安大学校への入学を志望しました。
海上保安大学校では、規則正しい寮生活や授業、訓練を通じて海上保安官に必要な気力、体力、教養そして人格を身に付けています。初めての経験で戸惑うことも多々ありましたが、同期と協力し乗り越えてきました。また休日には食事に出かけ、長期休暇では旅行に行くなど、メリハリのある非常に充実した日々を過ごしています。
3学年では日本一周の乗船実習があります。各寄港地では、その地域特有の業務について説明を受たり、機動防除隊、特殊救難隊など現場最前線で活躍されている方々から直接お話を伺うことができました。
大学校で学べる時間を大切にし、私の夢である特殊救難隊の一員になれるように日々励んでまいります。
初任科第2期 福岡 勇太
私は一般大学では農学部に進みましたが、船での仕事に興味を持ち、調べていくうちに、海上保安庁が幅広い業務に携わっているという点に魅力を感じたことから、初任科を志望し入学しました。
寮生活や訓練等、すべてが初めてのことであり、今までの経験が通用せず大変なこともあります。しかし、同期と力を合わせながら日々勉強を重ね、少しずつではありますが、進歩していると感じることができ、充実した日々を送っています。3か月の乗船実習では日本一周をしながら、領海警備や海難救助、海上交通等の様々な業務を見聞することができました。その中で、税関等と共同で入港した外国漁船等に臨場し覚醒剤等の密輸事犯の取締りを行うことを知り、将来は同取締り業務に携わりたいと思うようになりました。
私たちはあと1年で現場に配属されます。それまでに少しでも多くのことを吸収できるよう、訓練や勉強に全力で取り組んでいきます。
▶キャリアパスモデル
- ▶適性や希望に応じて、さまざまな研修を受けることで、外交官や他省庁への出向など、さまざまなキャリアアップを図っていくことができます。
※一例であり、個人の希望や適性等により異なります。
海上保安学校(京都府舞鶴市)
海上保安学校は、京都府舞鶴市にあり、海上保安庁における専門の職員を養成する教育機関です。
学生は採用試験時に、5つの課程のうち、いずれかを選択します。教育期間は船舶運航システム課程、航空課程及び海洋科学課程は1年間、情報システム課程及び管制課程は2年間で、全学生を対象にした海上保安官として必要な知識などを学ぶ共通科目に加え、各課程・コースごとの専門科目などを学びます。
卒業後は、巡視船艇の乗組員等として、日本全国に配属されます。その後は、希望と適性に応じ、潜水士や国際捜査官といった各分野のエキスパートとして進むことも可能です。また、業務経験と選抜試験により、海上保安大学校での特修科を経て、幹部へ登用される道も開かれています。
海上保安大学校は全寮制で、各学年1人ずつの4人が1部屋に入り、規律ある団体生活を送ります。学生は、この団体生活を通じて、正義仁愛の精神、リーダーシップ・チームワークの体得や気力・体力の練成を図ります。
▶カリキュラム
▶1日の日程
▶年間行事
学生の声
船舶運航システム課程第61期 航海コース 楡井 龍之介
小学5年生の頃に福島県で東日本大震災に見舞われました。その際に活動していたレスキューの方々の姿を見て、救助・救急に係る仕事に就きたいと考え、一般大学で救急救命を学びました。その後、海上保安庁であれば全国で発生する海難への対応のほか、被災地域への支援等、やりがいをもって力を発揮できると考え、消防や警察などの人命救助に係る様々な職の中から当庁を選択しました。海上保安学校では水泳などの体力錬成をはじめ、海上犯罪の取締りに係る法令や鑑識、外国船舶対応における業務英語などの勉強と共に、航海コースとして操船や船の構造、気象についてなど船舶運航に必要な専門知識を学び、現場で任務を遂行できるよう乗船実習や訓練を通じて、実践的な技能習得に励みます。心身共に厳しい局面もありますが、自身の成長に繋がる経験を得られ、また同じ目標を持つ仲間と共に切磋琢磨することで、挫けそうになっても支え合い、志高く勉学しトレーニングできる環境に恵まれていると感じています。
卒業後は、航海士補として船艇の航海業務に携わり、さらに警備、救難、ほか多岐に渡る任務を果たし、海の安全を守ることに尽力していきたいです。
情報システム課程第30期 大渕 麻衣
私は中学生の頃から海と灯台が好きで、それらに係る仕事に携わりたいとの思いから、海上保安庁という組織を知り、海上保安学校の情報システム課程に入学しました。学校生活では、遠泳訓練や早朝訓練、乗船実習など気力・体力が求められますが、同期と助け合って乗り越えた先の達成感は、成長の糧となり、卒業後も色褪せることのない貴重なものだと感じています。2年間という限られた期間ですが最大限の学びを得られるよう、専門的な知識の習得に向けて、理解できるまで教材を読み込み、分からないことは教官方に質問するなど自発的に取り組みました。現場では、学んだことを実務に活かし、経験を積んでいきたいです。卒業後は巡視船勤務と陸上勤務をそれぞれ2年ずつ初めに経験し、多岐に渡る任務を遂行します。興味のある灯台分野はもちろん、海上保安庁における様々な業務を通じて日本の海が守られていることを念頭に、将来的には海上保安試験研究センターへの赴任を目指してキャリアアップしたいです。
海洋科学課程第31期 滝野 隼己
私は子供の頃から地球環境に興味があり、地震や火山、海など自然にかかわる仕事がしたいとの思いから、海上保安庁の海洋情報部を志望しました。海洋情報部は測量や調査を行い「海を知る」ことで、人命救助のみならず海洋環境を守り、美しい海を次世代に残そうと海洋情報の収集・発信に努めています。海上保安学校に入学して、初めての寮生活や厳しい訓練等、ハードなこともあるなか、教官や家族に支えられ、同期と互い励まし合いながら、人として成長の糧にできるよう日々取り組んでいます。学校生活での一番の思い出は測量船「光洋」での乗船実習です。現場で活躍する職員から測量船ならではの業務を教わる貴重な経験が得られ、さらに海上保安官としてビジョンが膨らみました。将来の夢は海洋情報部の一員として南極観測隊に参加することです。夢実現に向け、これからも知識、技術の習得に励み、精神力を鍛えていきたいです。
管制課程第5期 山口 百香
人の役に立ち、女性が活躍できる職に就きたいと進路を考えていた時、運用管制官という仕事を知りました。海上保安庁は海猿のイメージが強く、女性が働くには厳しい環境ではないかと思っていましたが、自分の声で海上交通の安全を守れることに加えて、当庁が女性の雇用促進のために福利厚生制度やライフワークバランスの拡充を図っていることがわかり、管制官を志すようになりました。海上保安学校で過ごす醍醐味はやはり寮生活です。船上という現場でチームが一丸となって任務を遂行するうえで必要な規律を順守する姿勢や協調性を養うべく、全寮制のもと実習・訓練に励みます。集団生活のなかで時に一人の時間が欲しいと思うこともありますが、同じ釜の飯を食し、共に学び、厳しい訓練も励まし合える仲間や、応援してくれる家族、そして厳しくも愛情を持って指導してくださる教官方に支えられ、最後まで諦めずにやり抜くことができ、非常に恵まれた環境で学んでいるんだと実感しています。将来は外国船舶にも対応できる国際的な運用管制官となれるように、語学力向上を目指し、惜しまず努力すると共に、海上保安官として求められる知識、技能の習得に励みたいです。
▶キャリアパスモデル
- ●適性や希望に応じて、さまざまな研修を受けることで、外交官や他省庁への出向など、さまざまなキャリアアップを図っていくことができます。
※一例であり、個人の希望や適性等により異なります。
海上保安学校門司分校(福岡県北九州市)
海上保安庁では、船舶、航空機や無線通信の有資格者を対象に門司分校での採用を行っています。
門司分校では、採用された者に対して、約6ヶ月間、海上保安官として必要な知識、技能及び体力を練成するための初任者研修を行っています。また、現場の職員に対して資質と能力の向上を図るための業務研修も行っています。
学生の声
海上保安学校 門司分校 研修科船艇職員等初任者課程第88期 和田 彩見
私は、小学生の頃に種子島での山村留学を経験してから海に興味を持つようになり、水産系の大学に進学し、大学卒業後は受有する海技免状を活かして、自動車運搬船や旅客水中翼船の機関士として約4年半勤務していました。
国際航路や旅客運送を伴う船上勤務において、海上での事件、事故の怖さや平穏な航海の大切さを実感していたところ、海難対応訓練で海上保安官と接する機会があり、船員として改めて海上保安官の働きに心強さを覚え、私も海上保安官として大好きな海の安全、安心を守りたいと考えるようになり、海上保安庁への入庁を決意しました。この門司分校の研修生は職歴も年齢も様々ですが、規律ある寮生活の中、同期として助け合いながら充実した日々を送っています。
授業や訓練では慣れないことも多々ありますが、勉学や基礎体力の向上に集中できる恵まれた環境の中、経験豊富な教官方のご指導を頂き、現場で即戦力となれるよう海上保安官として必要な知識や技術の習得に日々精進していきたいです。
海上保安学校宮城分校(宮城県岩沼市)
海上保安学校宮城分校は、海上保安庁の航空要員を養成するための教育機関です。
海上保安学校航空課程卒業者は、ヘリコプターの操縦資格を取得するほか、北九州航空研修センター(北九州空港内)において飛行機操縦資格を取得しています。
また、現場で活躍している航空機職員(飛行士、整備士、航空通信士)に、それぞれの業務に必要な資格、特殊技能(吊上げ救助等)や航空機運航に関する安全対策知識を習得させています。
学生の声
海上保安学校宮城分校回転翼基礎課程第56期 大市 辰哉
私は、小学生の頃からパイロットになることが夢でした。
専門学校生の頃、海上保安庁の航空基地を見学した際に当庁の業務や活躍を知り、魅力を感じたのが入庁の動機です。
現在は海上保安学校宮城分校で、当庁のヘリコプターパイロットになるべく研修に励んでいます。ヘリコプターを運航するためには学ばなければならない事が多くありますが、長年パイロットを養成してきた宮城分校の恵まれた環境の下、たくさんの人に支えられながら充実した日々を過ごす事が出来ています。
海上保安庁のパイロットの魅力は航空機の機動力を生かして、海難救助から警備業務まで現場の最前線で様々な業務に携わることができる事だと思います。この職に同じく魅力を感じた方は是非挑戦してみてください。
国家公務員総合職採用(技術系)
海上保安庁海洋情報部・交通部では、国家公務員総合職技術系職員を採用しています。総合職技術系職員は、政策の企画立案、技術開発・研究等の経験を積み、将来的には幹部職員として海上保安行政に携わります。
採用当初は、海洋情報部内の技術系の部署に配属され、海洋調査や観測技術、海洋情報の収集・管理・提供等に関する実務や研究に携わります。その後は、海上保安庁内や他省庁において政策の企画・立案等の経験を積んだ後、将来的には海洋情報部の幹部として組織のマネジメントに携わります。他省庁への出向、国際機関や大使館での在外勤務といった幅広い活躍の場があります。
最新の自律型海洋観測装置(AOV)を扱う職員
地球物理学に関する国際学会で研究発表する職員
職員の声
本庁 海洋情報部情報利用推進課 課長補佐 長坂 直彦
海上保安庁の技術系総合職の魅力は、海を舞台に幅広い業務に対応できることにあります。
最初の業務は地球上の距離計算という技術的なものでしたが、徐々に担当する業務が国際分野に広がってきました。人事院制度による英国大学院留学を経て、平成30年には国際水路機関事務局(モナコ)に出向し、世界の航行安全を支える国際機関の運営に携わることができました。現在は、海図を含め様々な海の情報の提供を行う部署で勤務しています。我が国としてどのような情報提供を進めて行くか考える際など、様々な場面で国際経験が役立っていると実感しています。今後も技術を土台に、幅広い課題に挑戦していきたいと思います。
採用当初は、主に交通部内の海上交通に関する技術的な業務に携わります。その後、交通部以外の部署において政策の企画立案等の経験を積み、地方の管区海上保安本部等の管理職や他省庁への出向を経て、将来的には技術分野及び安全分野における幹部職員として海上保安行政に携わります。また、JICA専門家としての海外派遣や国際会議への参加など、グローバルな活躍の場があります。
JICA専門家として海上交通管制に関する技術支援を行う職員
職員の声
本庁 交通部整備課 航路標識企画官 服部 理
海上保安庁の技術系総合職として採用され、令和5年4月には20年目を迎えようとしています。ほぼ下図のキャリアパスモデルどおりの経験を経て、現在に至っています。
本庁の係員時代には情報提供システムの整備と全庁的な政策の企画立案を、係長時代には交通部の政策の企画立案を、海上保安部と管区本部の管理職を経て、本庁の課長補佐としてはASEANへの技術支援、情報提供システムの設計、総務省の通信部門への出向等を経て、現在は新技術の導入検討や灯台の文化財化に係る事務等を担当しています。技術系総合職は部ごとの採用なので、一見間口が狭そうには見えますが、技術分野だけでも様々な分野を扱っているのに加えて、行政や国際分野にも携わることができ、チャレンジのしがいのある仕事だと感じています。
是非、就職活動の選択肢に入れていただければと思います。
▶キャリアパスモデル
※一例であり、個人の希望や適性等により異なります。
国家公務員一般職採用
海上保安庁では、国家公務員一般職員を採用しています。採用試験に合格後は、本庁及び管区海上保安本部等において、事務区分の場合は「総務・人事・福利厚生・会計部門」などの総務業務に、「技術区分」の場合は「情報通信、船舶等造修・保守、施設管理、航路標識整備部門」などの適性に応じた業務に携わります。
職員の声
本庁 総務部秘書課 共済係 赤池 桃佳
私は地方支部にあたる鹿児島市の第十管区海上保安本部に事務官として採用され、庶務や給与支給関係等の事務に携わってきましたが、現在は私の希望により東京に異動となり本庁秘書課にて勤務しています。入庁当時は、まさか自分が霞が関で働くとは夢にも思っていませんでしたが、秘書課では共済係として、職員やその家族の病気や怪我、出産育児などを支援するため、本庁各課や各管区との事務手続きや各種調整などを行っております。事務官の仕事は主に海上保安官のサポート役であり、間接的とはいえ、自分自身が日本の海を守ることに貢献していると実感しており、業務などで機会があれば海上保安庁の巡視船や航空機に乗ることもあり貴重な経験をしています。また、忙しい時期もありますがそうでない時には定時に帰れるので、東京観光や自分の趣味の時間を持つことができるなど、メリハリある生活が送れています。皆さんも、24時間現場で活躍する海上保安官を支える、そんな仕事を目指してみませんか!
- ●人事院実施の総合職及び一般職試験の合格者を対象に官庁訪問等の面談を実施してからの採用となります。また、年によって採用予定人数が異なりますので人事院ホームページ等でご確認をお願いします。
海上保安官を目指す方へ
- ●海上保安大学校、海上保安学校、海上保安学校門司分校は、入学金、授業料等は一切不要です。学生生活に必要な制服や寝具等は貸与されます。なお、教科書、食費、身の回り品等は自己負担です。
- ●入学と同時に国家公務員としての身分を与えられるため、海上保安大学校、海上保安学校では、毎月約15万円(令和3年度)の給与や期末手当、勤勉手当(いわゆるボーナス)が、海上保安学校門司分校では、入校までの職務経歴に応じた給与等が支給されます。
- ●国土交通省職員として、国土交通省共済組合員としての社会保障を受けることができます。
様々な研修
ほとんどの海上保安官は、大学校・学校を卒業後、巡視船艇に配属されます。その後は、経験を積みながら、自分の適性や希望に応じて様々な研修を受けることで、それぞれが目指す道に向けてキャリアアップを図っていきます。
海上保安学校卒業者・門司分校修了生を対象とした将来の幹部候補生を養成する研修です。一定期間現場で仕事をした後、選抜された職員が、初級幹部として必要な素養を身につけます。

特修科
海難事故が発生した場合に、転覆船等に取り残された方の救出や漂流者の救助等にあたる潜水士を養成する研修です。約2か月にわたる研修・訓練では、潜水業務に必要な知識・技術、転覆船を想定した救助活動等を行います。

潜水研修
航空機の整備を行うエキスパートを養成する研修です。海上保安学校在学中に選抜試験に合格した者等が、航空機の機種毎に必要な知識・技能を身につけます。

ケーブル調整
外国人犯罪の捜査を行うためには外国語が不可欠であり、現場の捜査で必要なプロフェッショナルを養成する研修です。研修終了後、国際捜査官等として犯罪捜査等の業務に従事します。

語学研修
海上保安官のライフプラン
海上保安官の給与(諸手当を含む)は、一般職の国家公務員の給与に関する法律等の法令の定めに従い支給されています。以下に海上保安官の月収の例を紹介します。
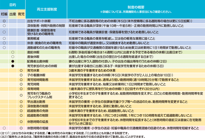
家庭と仕事の両立支援制度の利用促進
育児休業
千葉海上保安部 巡視艇あわかぜ 機関士補 白石 健
私は、巡視艇の機関科職員として、船のエンジンの保守整備や、警備救難業務を行っています。
第二子の妊娠が判明したのが2021年の12月頃で、私は同部署の別の船の乗組員でした。
妊娠判明時、妻は看護師として勤務していたため、仕事はどうするのかと議論になり、妻から「職場復帰したい」という声が上がったことから『私が育児休業を取得する』という案が浮かびました。
しかし、私が乗船しているCL型巡視艇の乗組員は、航海科3人、機関科2人の計5人しかおらず、私が育休を取得することで、機関科の職員が機関長だけになってしまい、機関長が全く休めなくなってしまいますし、他の乗組員も休暇を取得しづらくなってしまうという懸念がありました。
また、男性が育休を取得することや取得後の職場復帰に不安があり、育休の取得はかなり後ろ向きでした。
そんな中、現在の船への異動が決まり、異動先の船長・機関長に相談したところ「船のことは気にしなくて大丈夫」と育休取得を快く認めてくださったので、1か月間育休を取得することを決めました。
育休期間中は、上の子を保育園に送り、息子が泣いたらミルクをあげ、寝ている時間で洗濯や掃除に夕食作り、夕方になったら保育園のお迎えをしてご飯の準備…と、自分の時間はほとんどありませんでしたが、息子の日々の成長を一番近くで見届けられることが何より嬉しく、大変でしたがとても幸せな時間でした。
職場復帰後も暖かい言葉をかけていただき、私の心配は杞憂でした。
今回育休を取得して、職場の方々の理解やサポートなくしては取得できないと改めて痛感しました。
育休の取得を快諾し様々な面でご助力いただいた船長・機関長をはじめ、私の業務を肩代わりしてくれた同僚には、感謝してもしきれません。
今後、周りの職員が育休の取得を考えていた際には、取得を推進し、最大限サポートしていき、取得しやすい環境を作っていける職員になりたいと思います。
私が産後2か月で仕事復帰をするため、夫に育児休業を取得してもらいました。
体調や赤ちゃんのことなど不安はありましたが、主人は以前から家事や育児を積極的に行ってくれていたため、1か月間私は何も心配なく仕事に専念できました。上の子も、パパが毎日おうちにいて、とても嬉しそうでした。
職場の方々にもご協力いただき、育児休業を取得させていただいたことにとても感謝しております。
産後の大変な時期に父親が家にいてくれることは身体的・精神的にすごく助かりました。今後、男性の育児休業取得が当たり前になればいいなと改めて思った1か月でした。
上司の声
千葉海上保安部 巡視艇あわかぜ 機関長 中島 康裕
私が白石官から「1か月間育児休業を取得したい」と申し出があったのは、休業取得から半年前のことでした。
表向きでは、「取得して大丈夫だよ」と答えたものの、私たちの巡視艇には職員が5名しかおらず、その中でも船の機関を管理する機関科職員は私と白石官しかおりませんので、内心、「長期間1名が欠けると他の職員の予定にも影響あるかな」や「私が新型コロナウイルスに感染して出勤出来なくなった場合はどうしよう」と心配していました。
ですが、千葉海上保安部全体が非常に協力的で、サポート体制も万全に備えてくれたので私の心配は直ぐに解消されました。
白石官が不在の間、他の乗組員に予定が入った際や私が急病となった際の対策として、他の巡視艇と出勤日を調整したり、陸上勤務する機関科の職員が代理で乗船する体制を組んでくれたりと、千葉海上保安部全体の対応に大変感謝しております。
育児休業の取得は、このような職場全体での業務面のサポートは勿論ですが、休業に入る職員は長期間職場を離れて他の職員に迷惑をかけるのではないか?という罪悪感や、職場復帰する時の不安感があると思いますので、精神面でのサポートも重要だと思いました。ですので、私は白石官が気負うことなく休めるよう、休業の数カ月前からは仕事の話をする際にも少し冗談を交えたり、昼休みには積極的に趣味の話をしたりして、安心して育児休業に入れ、不安なく復帰出来ると感じてくれるようなコミュニケーションを心がけました。
育児休業を終え、白石官が久しぶりに出勤したとき、充実した表情が見れて、更に仕事も生き生きと取り組んでいたので、やはり良い仕事は家庭との両立があってこそだと感じました。
この育児休業という制度は今後より普及するものだと思いますので、ライフワークバランスに関わる育児休業等の取得を考える職員がいれば、気持ちよく取得できるよう推進していきたいと思います。
誰もが能力を発揮し活力ある職場を作るためには、男女を問わず育児・介護を行いながら安心して働き続けられる仕組みが必要であり、海上保安庁では、育児休業や介護休暇をはじめとする各種両立支援制度を整え、職員一人ひとりの事情に応じた活用を推進しています。また、職員の負担軽減のための時差出勤やフレックスタイム制の活用促進、テレワークの拡大等柔軟な働き方の実現への取組を続けています。男性職員の育児休業については、令和2年度以降、子供の生まれた全ての男性職員が育児に伴う休暇・休業を1か月以上取得できることを目指し、取得率向上への取組を強化しています。対象職員や管理職層職員に対する各種制度についての説明や研修会の開催、取得好事例や体験記の庁内外への発信により、組織全体の雰囲気醸成に努めています。
フレックスタイム勤務
第二管区海上保安本部 海洋情報部 監理係長 大友 裕之
男女を問わず子育てをしながら働き続けるための制度の中に、フレックスタイムがあることを知り、令和4年1月から利用しています。
子供が生まれてからの6年間、妻の育児休業や育児時短勤務等の取得で家庭が成り立っており、私が子供と関わるのは、土日を中心としたわずかな時間でした。
フレックスタイムの利用で勤務開始時間を1時間遅くすることで、朝の家事、長男の見送り、次男のこども園への送迎と子供達との日々の関わりが多くなり、家族の結束力が更に強くなりました。また、私が朝の時間を子供と過ごすことにより、妻は午前8時30分からの勤務開始が可能となり、夕方のみの時短勤務となりました。
このことは、仕事を続けるうえで、夫婦どちらか片方だけでなく、お互いのスキルやキャリアアップにつながっていくと感じています。
テレワーク 〜「働く」を工夫する〜
本庁 総務部人事課 人事企画調整官 松本 拓也
海上保安庁でも、テレワークを導入しており、働き方の選択肢が広がっています。
当庁には、現場に赴いての事件・事故対応をはじめとした多種多様な業務があり、巡視船艇・航空機・陸上部署など様々な勤務体制があることから、すべての職場・職員が可能というわけではありませんが、本庁・管区本部などの陸上部署では、交代で在宅勤務もできる環境になっています。
テレワークを活用することで、これまで通勤に要していた時間の有効活用(自己啓発・趣味や育児など)、単身赴任や介護等定期的に帰省する職員が、休暇と組み合わせて帰省して家族と過ごす時間を長くするなど、個々のライフに応じた働き方もできます。
私は令和4年4月から本庁勤務となり、単身赴任中です。妻と子供2人とは離れて生活しています。1〜1ヶ月半に1回の頻度で休暇を取得し、土日+α日を鹿児島に住む家族と過ごしています。
また、休暇だけでなく、帰省先でテレワークをすることで、家族と過ごすことができる時間を増やすこともできます。
海上保安官にとって転居を伴う転勤はつきもので、私も海上保安大学校入学とともに地元(香川)を離れ、これまで様々な土地で暮らし、仕事をしてきました。
巡視船艇勤務と本庁・管区本部などの陸上勤務を繰り返し、勤務地が変わることで「ワーク」は変わりますが、これと並行して結婚・子供の成長・趣味やその仲間など自分や家族の「ライフ」も変化しています。
ライフステージが変化する中で、今回は初めて単身赴任を選択しました。さびしさはありますが、働き方を工夫することで定期的に家族と過ごす時間を持てており、日々仕事する中で「少し先にある楽しみ」になっています。
「職員やその家族の「ライフ」も意識しながら働く・働いてもらう」
これからも仕事を続ける中で、意識していきたいと思います。
女性活躍近況
海上保安庁では、昭和54年から海上保安学校において女子学生の採用を開始し、令和4年4月1日現在、1,251人が在籍しており、全職員の8.6%となっています。本庁の課長や室長、海上保安署長、巡視艇船長や機関長、パイロット、海上交通センター運用管制官等、さまざまな業務を遂行しています。
海上保安庁では様々な分野で活躍する女性保安官が増えています!
今回は国際捜査官とパイロットの女性保安官にインタビューに答えてもらいました!
第一管区海上保安本部 釧路海上保安部 巡視船いしかり 通信士補
村上 叶
●簡単な経歴(語学研修含む)
私は海上保安学校情報システム課程を卒業後、PM型巡視船で2年間勤務した後に韓国語基礎課程の語学研修に参加しました。現在は通信士補兼国際捜査官としてPM型巡視船で勤務しています。
●現在の業務
主な業務は通信科の業務ですが、日本海大和堆周辺海域に配備する巡視船に国際捜査官として乗船し、違法操業外国船に対し、韓国語で退去警告を行うなどの業務にも従事します。
●嬉しかった・やりがいを感じた経験
海上保安学校を卒業してからずっと念願だった国際捜査官になるという目標を達成できたことが一番に嬉しかったです。語学を勉強するのは大変ですが、自分の伝えたいことが韓国語で言えるようになった時は自分の成長が実感でき、達成感があります。
●女性保安官を目指す人へのメッセージ
海上保安庁は船に乗る仕事のイメージがほとんどだと思いますが、実は業務は幅広く多岐にわたり女性が活躍できる業務はたくさんあります。その中でも私は高校生の頃海外に短期留学した経験から海外の方と会話するのが好きでその頃から語学を使った仕事がしたいという思いがありました。韓国語は高校の頃友人と英語以外の語学を習得しようと勉強し始めたのがきっかけです。海上保安庁に入庁したとき国際捜査官という役職があることを知りこの道を選びました。語学や海外に興味がある方にはぴったりな職種だと思います!
●今後の抱負
これからも自身の語学能力の向上と経験をたくさん積んで、ネイティブのように迅速に対応できる国際捜査官として活躍したいと思います。
第八管区海上保安本部 美保航空基地飛行科 飛行士
湯山 春香
●簡単な経歴
入庁後、海上保安学校航空課程(1年間)で海上保安官としての知識や航空の基礎を学んだのち、宮城分校にてヘリコプターの事業用操縦士資格取得に向けた座学および実機訓練を行いました。およそ2年半の訓練と試験を終えて免許取得後、現在の美保航空基地に配属となり1年が経ちました。
●現在の業務
ヘリコプターの副操縦員として機体に乗り組み、機長や通信士、整備士、機動救難士等、と連携しながらしょう戒、隠岐諸島からの急患搬送、船舶からの吊上げなどの業務に従事しています。航空基地での当直業務や、間もなく始まる資格取得のための国外研修に向けての準備も進めているところです。
●うれしかった、やりがいを感じた経験
配属から2か月が経ったころ、まだヘリコプターの副操縦員として業務し始める前に、飛行機による隠岐からの急患搬送に同乗させていただき、患者さんの奥様と小さいお子さんのアテンドをしました。後日、奥様からお礼の手紙をいただき、搬送時のご家族の気持ちをうかがい知ることができました。ヘリコプターの副操縦員として対応する際には患者の方や付き添いの方とパイロットが話す機会はあまりないので、この経験を忘れることなく、今後も患者の方や要救助者、そのご家族へパイロットとして何ができるかを考えながら対応し続けたい、と思わせてくれた出来事でした。
●女性パイロットを目指す人へのメッセージ
私自身、海上保安庁のこともあまり知らず、航空への憧れでこの世界に飛び込みました。まだまだ経験を積んでいるところではありますが、今では海と空という特殊な環境の中で異なる科隊の職員と多様な業務に携われるこの職に誇りを持っています。ここ数年では毎年のように航空課程に複数名女性が入学しており、教育機関や現場においても、先輩や上司がサポートしてくださいます。とはいえ、まだまだ全体としては割合が少ないのが現状です。少しでも興味があれば、ぜひ飛び込んでわたしたちの仲間になってください。
女性活躍推進への取組
職員を対象としたライフワークバランス推進、働き方改革やハラスメントの防止に係る研修を実施しています。
組織が職員の妊娠を共に喜び、出産・育児休業を取得した後は、職場に戻ってきてほしい!という思いを込めたマタニティ服が妊娠中の女性保安官に愛用されています。
海保全体の女性割合が8.6%に対し、海上交通センターで働く女性割合は約20%!
女性にとってより一層働きやすい職場にするため、大阪湾海上交通センターの淡路島から神戸市(ポートアイランド)への移転に併せ、女性施設も充実しました!
特に更衣室は、全体的に明るく、広くなり、気持よく仕事を始められそうです。他にもシャワー室や洗面化粧台等がキレイになり、利便性も向上しています。